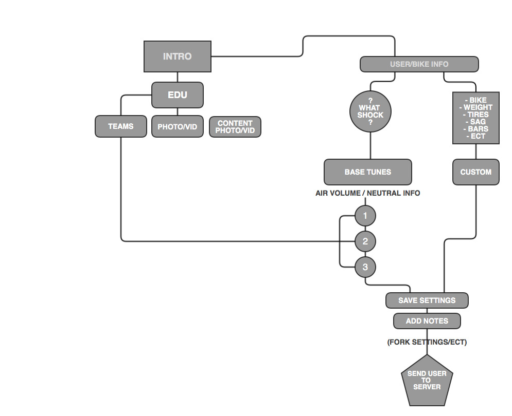
Cane Creek - Mobile Tuning App

App Flowchart

Posted by Taylor Bernard on May 21, 2014

Here's the flow chart. some of the txt i couldnt read, mainly under base tunes, and under edu. let me know if you spot wrong wording and i can resave

Comments

Justin Bernard on May 22, 2014:

Hey what app did you do this with, have a few tweaks but I can prob do easier than explain it

Taylor Bernard on May 22, 2014:

did you try opening that svg? should be vector
i used that gliffy program

Justin Bernard on May 22, 2014:

K thx I'll check it

Work on related app/idea research for sure